首页

学院公告

当前位置: 首页 -> 学院公告 -> 正文

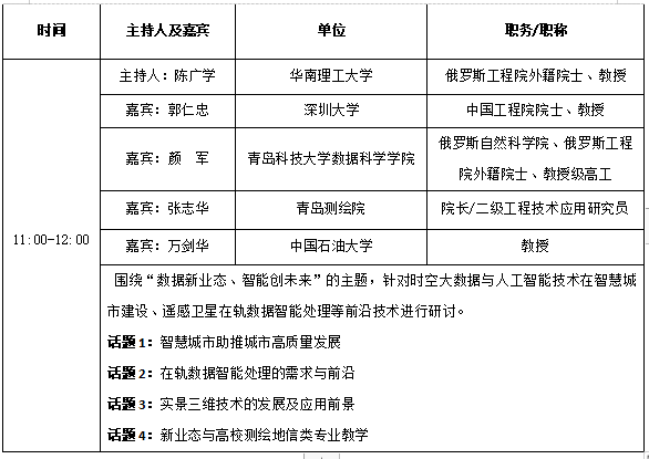
2023年度第五期“测绘大讲堂”大数据与人工智能技术专场(第二场)

审核人:杜军威 信息来源:信息学院 编辑:王华东 发布日期:2023-06-14

主办单位:

中国测绘学会

承办单位:

中国测绘学会大数据与人工智能工作委员会

2026美加墨世界杯官网

珠海欧比特宇航科技股份有限公司

广东绘宇智能勘测科技有限公司

报告主题:

数据新业态、智能创未来

时间/会议形式:

大数据与人工智能技术专场(第二场)2023年6月21日上午举办,线下报告和线上直播。

地点:

2026美加墨世界杯官网第三报告厅

拟邀专家: