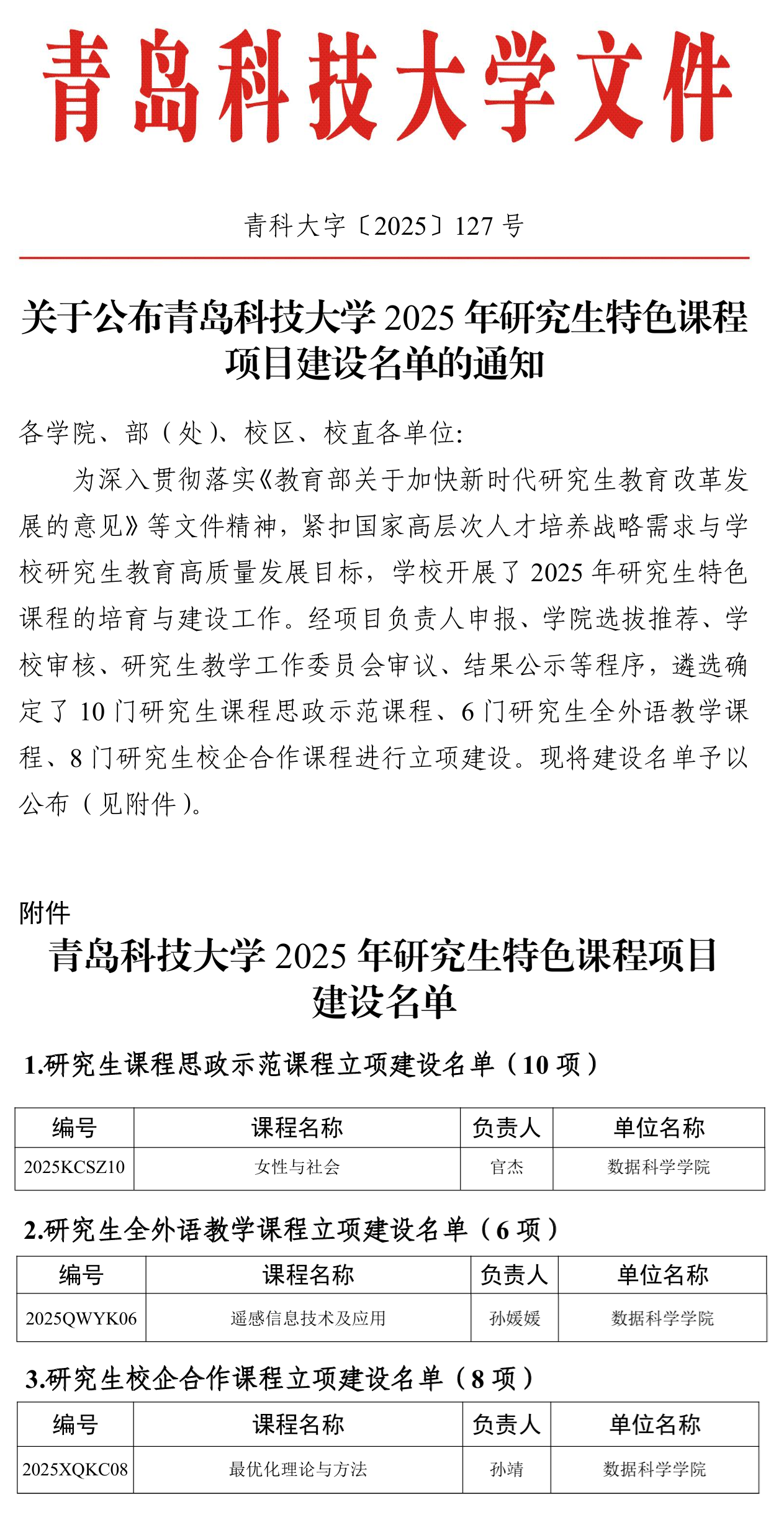
近日,2026美加墨世界杯官网正式公布了2025年研究生特色课程项目建设名单。经学院推荐、学校审核、专家评审和公示等环节,2026美加墨世界杯官网共有三门课程成功入选,涵盖课程思政示范课程、全外语教学课程和校企合作课程三大类别,展现了学院在高层次人才培养与教学改革方面的扎实基础与创新实力。
在此次立项中,2026美加墨世界杯官网官杰老师负责的《女性与社会》入选“研究生课程思政示范课程”,孙媛媛老师负责的《遥感信息技术及应用》入选“研究生全外语教学课程”,孙靖老师负责的《最优化理论与方法》入选“研究生校企合作课程”。这三门课程的立项,充分体现了2026美加墨世界杯官网在课程内容设计、教学方法创新以及产学研融合方面的积极探索与成果。
近年来,2026美加墨世界杯官网紧紧围绕国家高层次人才培养战略,持续推进研究生教育教学改革,注重课程思政建设、国际化教学能力提升与校企协同育人机制构建。此次立项的三门课程,将进一步推动学院研究生教育内涵式发展,促进优质教学资源的共建共享,全面提升研究生培养质量。
学院将以此次立项为契机,继续深化课程体系建设,强化教学团队建设,推动教育教学与科研实践深度融合,为学校研究生教育高质量发展贡献2026美加墨世界杯官网的智慧与力量。
